در دنیای پرچالش تعمیرات ایسیو، برخی قطعات "بدقلق" هستند و برخی دیگر "پرکار". آیسی L9930 ساخت شرکت STMicroelectronics، قطعاً در دسته دوم جای میگیرد.
این مقاله یک بررسی سطحی نیست؛ بلکه یک راهنمای عملیاتی عمیق برای تعمیرکارانی است که میخواهند فراتر از تعویض قطعه بروند و منطق عملکرد و شیوه دقیق عیبیابی این درایور پرمصرف را بر اساس استانداردهای کارخانه درک کنند.
L9930 دقیقاً چیست؟
در نگاه اول، L9930 یک درایور موتور ساده به نظر میرسد، اما دیتاشیت آن داستان دیگری را روایت میکند. این یک "Dual Full-Bridge Driver" هوشمند است که برای محیط خشن و پرنویز خودرو طراحی شده است.
چرا این اعداد برای یک تعمیرکار مهم است؟ (تحلیل دیتاشیت)
دانستن مشخصات فنی، مرز بین استفاده از قطعه اصلی و قطعه تقلبی (Remark) است:
ولتاژ کاری (Operating Voltage): این آیسی برای کار در محدوده 8 تا 28 ولت طراحی شده است.
نکته تعمیراتی: اگر دینام خودرو اورشارژ کند (مثلاً 18 ولت)، این آیسی تا حد زیادی تحمل میکند، اما اگر ولتاژ از 40 ولت (Absolute Maximum Rating) عبور کند، ماسفتهای داخلی فوراً میسوزند.
جریاندهی واقعی: دیتاشیت عدد 1 آمپر مداوم و 2 آمپر لحظهای (Peak) را برای هر کانال ذکر میکند.
نکته تعمیراتی: استپر موتورها هنگام گیر کردن یا شروع حرکت، جریان پیک میکشند. اگر استپر موتور خودرو جرم گرفته باشد، دائماً جریان پیک از آیسی کشیده شده و در نهایت باعث مرگ حرارتی آن میشود.
پارامتر RDS(on) - مقاومت پنهان: مجموع مقاومت سوئیچهای داخلی حدود 2.5 اهم است. شاید کم به نظر برسد، اما در جریان 1 آمپر، همین مقاومت باعث تولید حرارت قابل توجهی میشود که باید دفع گردد.

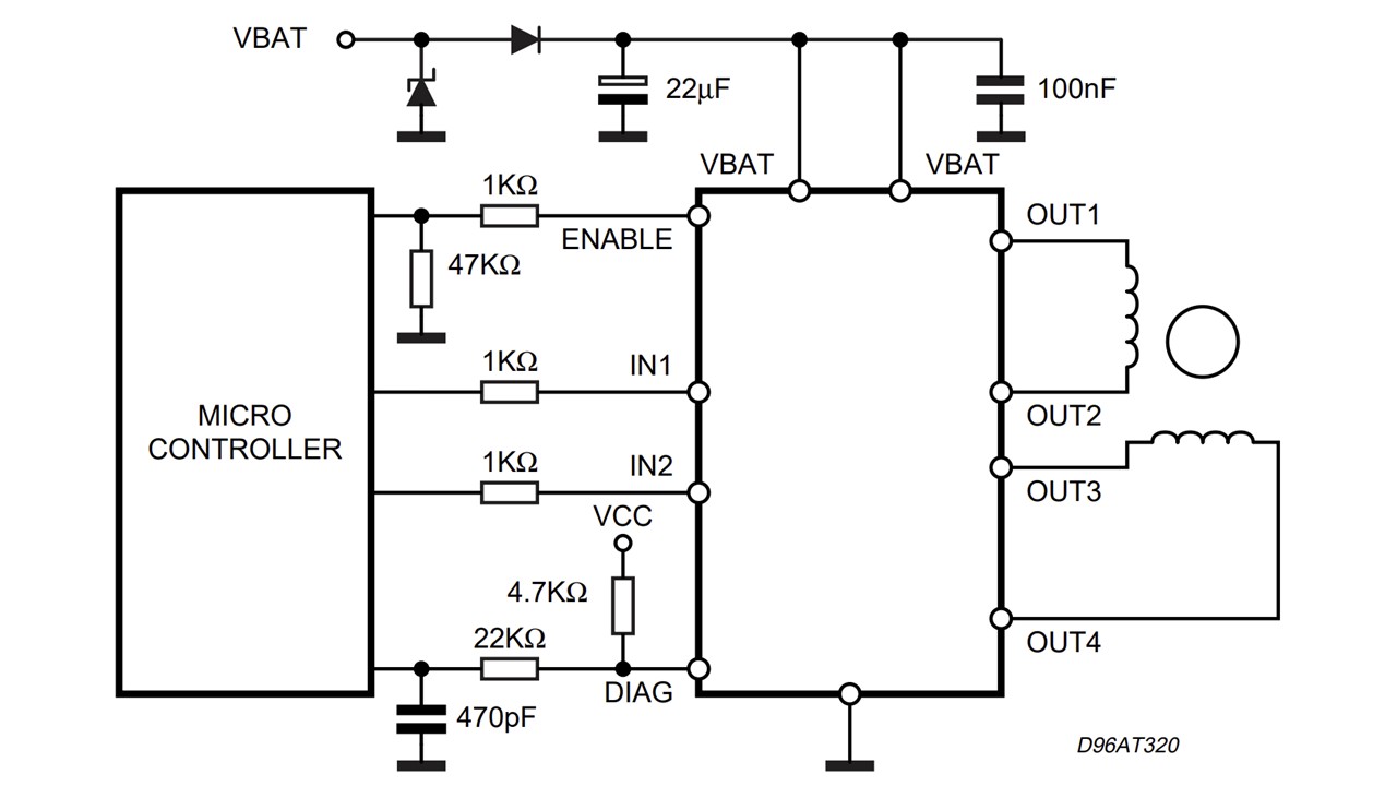
آناتومی کاربردی پیناوت (Pinout Strategy)
به جای حفظ کردن شماره پایهها، آنها را بر اساس عملکردشان روی برد دستهبندی کنید تا فرآیند تست سریعتر شود. پکیج این آیسی PowerSO-20 است که ویژگی اصلی آن داشتن پد خنککننده (Slug) در زیر بدنه است.
گروه اول: شریانهای حیاتی (تغذیه و قدرت)
این پایهها باید توانایی عبور جریان بالا را داشته باشند و مسیرهای آنها روی برد پهنتر است.
پایههای 2 و 19 (Vs - Power Supply): ورودی 12 ولت مستقیم از رله دوبل یا سوئیچ. قطعی یا ضعف ولتاژ در این مسیر، قدرت موتور را میگیرد.
پایههای 1, 10, 11, 20 (GND - Power Ground): این چهار پایه از داخل به پد فلزی زیر آیسی متصل هستند. اتصال بینقص این پایهها به منفی برد، هم برای عملکرد الکتریکی و هم برای دفع حرارت حیاتی است.
پایه 14 (Vss - Logic Supply): تغذیه 5 ولت برای بخش دیجیتال آیسی. این ولتاژ باید کاملاً رگوله و صاف باشد.
گروه دوم: خط مقدم (خروجیها به موتور)
مستقیمترین راه برای تست سلامت ماسفتهای داخلی.
OUT1 (پایه 3) و OUT2 (پایه 8): خروجیهای پل H شماره یک.
OUT3 (پایه 13) و OUT4 (پایه 18): خروجیهای پل H شماره دو.
گروه سوم: اتاق فرمان (ارتباط با میکروکنترلر)
اگر این پایهها سیگنال نداشته باشند، آیسی سالم است اما فرمانی نمیگیرد.
EN (پایه 6 - Enable): کلید اصلی! اگر میکروکنترلر به این پایه ولتاژ 5 ولت (High Logic) ندهد، کل آیسی به حالت خواب (Sleep Mode) رفته و هیچ خروجی نخواهد داشت.
ورودیها (IN1 تا IN4): پایههای 4، 7، 12 و 17 که مستقیماً پالسهای فرمان را از میکرو دریافت میکنند.

پروتکل جامع عیبیابی (Diagnostic Protocol)
تعمیرکار حرفهای شانسی قطعه عوض نمیکند. مراحل زیر را به ترتیب انجام دهید تا به تشخیص قطعی برسید.
فاز 1: تست سرد (Cold Testing) - ایمن و دقیق
وضعیت: ایسیو خاموش، روی میز کار، بدون تغذیه. ابزار: مولتیمتر در حالت تست دیود (Diode Mode).
هدف این تست، بررسی سلامت ساختار سیلیکونی ماسفتهای داخلی است.
تست اتصال کوتاه به بدنه (Short-to-GND): پروب قرمز مولتیمتر را روی بدنه (GND) ایسیو بگذارید. پروب مشکی را تکتک به پایههای خروجی (3, 8, 13, 18) بزنید.
نتیجه سالم: باید عددی بین 0.400 تا 0.700 ولت (افت ولتاژ دیود هرزگرد داخلی) ببینید.
نتیجه خراب: اگر صدای بوق ممتد شنیدید یا عدد نزدیک به صفر (مثلاً 0.005) بود، ماسفت پایینی (Low-side Switch) سوخته و اتصال کوتاه شده است.
تست اتصال کوتاه به مثبت (Short-to-Battery): پروب مشکی را روی پایه ورودی 12 ولت (Vs) بگذارید و پروب قرمز را به خروجیها بزنید.
نتیجه خراب: بوق ممتد یا عدد نزدیک صفر نشاندهنده سوختن ماسفت بالایی (High-side Switch) است.
بررسی مقاومتهای سنس (Sense Resistors): این نکته بسیار مهمی در L9930 است. پایههایی مانند 9 و 15 به مقاومتهای SMD بسیار کماهم (معمولاً زیر 1 اهم و درشت) روی برد متصل هستند. این مقاومتها وظیفه کنترل جریان را دارند.
نکته طلایی: اگر این مقاومتها بسوزند یا اهم آنها بالا برود، آیسی به اشتباه تشخیص "اضافه جریان" داده و خروجی را قطع میکند. حتماً اهم آنها را دقیق چک کنید.
فاز 2: تست گرم (Hot Testing) - بررسی عملکردی
وضعیت: ایسیو روشن (سوئیچ باز)، متصل به تستر یا منبع تغذیه. ابزار: مولتیمتر (ولتاژ DC) و ترجیحاً اسیلوسکوپ.
بررسی تغذیهها: ابتدا مطمئن شوید پایههای 2 و 19 ولتاژ 12 ولت، و پایه 14 ولتاژ 5 ولت ثابت دارند.
شکلموجهای ورودی (Input Signals): با اسیلوسکوپ روی پایههای IN (4, 7, 12, 17) را چک کنید. هنگام عمل کردن استپر (مثلاً باز و بست سوئیچ)، باید پالسهای مربعی تمیز 0 تا 5 ولت را ببینید که از میکرو میآیند.
شکلموجهای خروجی (Output Signals): روی پایههای OUT پروب بزنید. باید سیگنال PWM قدرتمند با دامنه حدود 12 ولت مشاهده شود.
نشانههای خرابی در اسیلوسکوپ: اگر شکل موج وجود دارد اما لبههای آن گرد شده، یا دامنه آن به 12 ولت نمیرسد (مثلاً روی 8 ولت میماند)، نشاندهنده "نشتی داخلی" آیسی یا خرابی خازنهای بایپاس اطراف آن است.
علائم بالینی و کدهای خطا (DTCs)
وقتی L9930 در ایسیو ساژم یا والئو خراب میشود، معمولاً با این صحنهها مواجه میشوید:
رفتار خودرو: گاز خوردن بیدلیل در دور آرام، خاموش شدن ناگهانی هنگام رها کردن گاز، یا کار نکردن یکی از عملگرها (مثل دریچه چرخش هوا).
کدهای خطا در دیاگ:
Open Circuit (مدار باز): معمولاً ناشی از سوختن مقاومتهای سنس یا قطعی مسیر روی برد است.
Short Circuit to Ground/Battery: سوختن داخلی ماسفتهای آیسی.
Performance Range: نشتی داخلی آیسی یا کثیفی شدید استپر موتور که باعث گرم شدن درایور میشود.

مهمترین نکته در تعویض L9930 (مرگ و زندگی قطعه جدید)
بسیاری از همکاران گله میکنند که "آیسی را نو انداختم اما دو روز بعد دوباره سوخت". علت چیست؟
پد حرارتی (Thermal Pad) زیر آیسی.
پکیج PowerSO-20 برای دفع حرارت شدیداً به لحیم شدن کف خود به برد وابسته است. اگر هنگام تعویض، فقط پایهها را با هویه لحیم کنید و کف آیسی به خوبی به برد نچسبد، آیسی جدید در اولین فشار کاری، در عرض چند ثانیه به دمای 150 درجه رسیده و میسوزد.
روش صحیح: حتماً از هیتر با دمای مناسب و خمیر فلکس مرغوب استفاده کنید تا قلع زیر آیسی کاملاً ذوب شده و "نشست" کند. استفاده از پریهیتر (Pre-heater) برای گرم کردن برد از زیر، کیفیت کار را تضمین میکند.













